各有关院校:
为响应国家“大众创业、万众创新”等重大战略,培养外语外贸类高校MBA学生的创新精神和企业家精神,集合多方资源为MBA同学创业提供平台和支持,同时扩大外语外贸类高校MBA项目在区域乃至全国范围内的影响力。
比赛拟由上海外国语大学、北京第二外国语学院、广东外语外贸大学共同发起主办,邀请国内知名外语外贸类大学MBA学生组建参赛队伍,建立起全国优秀MBA学生与投资者、企业家和社会学者之间合作的平台,优秀的MBA创业团队可以通过大赛展示自己的技术创新和商业计划;投资者和企业家可以通过大赛接触和了解最新的科研成果和技术进步,寻找和孵化有价值的项目;社会学者及评委可以通过大赛考察和帮助MBA创业者,引导和促使他们的创业行动聚焦社会需求和实现社会价值。现将大赛相关事项通知如下:
一、参赛对象
主要面向国内知名外语外贸类大学工商管理硕士专业学位研究生(MBA)学生报名参加。
二、组队要求
初赛需遴选出12支队伍进入决赛(各院校推荐不超过4支参赛队伍)。
初赛在各院校分赛区进行,经由各大赛组委会评审《项目计划书》等参赛材料,遴选12支队伍参加总决赛。鼓励更多实体类项目团队参赛。每队不少于3人,队长一名,配有带队老师。
本届总决赛在上海外国语大学进行,采取答辩及路演结合制,评选一等奖1名,二等奖2名,三等奖3名,优胜奖6名。
三、参赛作品要求
参赛材料为《项目报名表》、《项目计划书》、1-3分钟展示视频及答辩PPT。
四、赛事安排
初赛在各院校分赛区进行,各个院校遴选、每校推荐不超过4支队伍进入决赛;每个院校进入决赛至少要有一支实体项目队伍。决赛采取路演及答辩结合制,每支队伍总用时不超过30分钟(路演展示时间不超过12分钟,答辩评审不超过18分钟)。
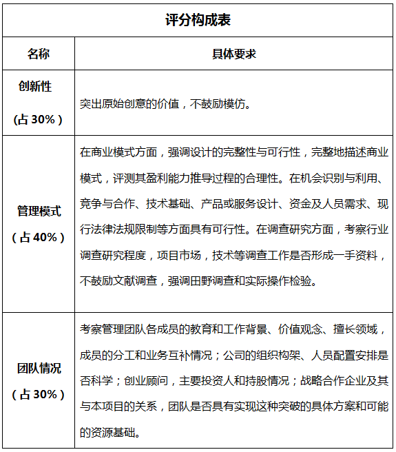
五、赛事评审

六、赛程规划

请有意愿参加该项比赛的同学,于2019年11月14日下午16点前将参赛材料发至13715087770@163.com。
七、奖项设置
(一)一等奖1名
获奖队伍如是实体类项目奖金RMB30000元;
获奖队伍如是创意类项目奖金RMB25000元。
(二)二等奖2名
获奖队伍如是实体类项目奖金RMB20,000元;
获奖队伍如是创意类项目奖金RMB15,000元。
(三)三等奖3名
获奖队伍如是实体类项目奖金RMB10000元;
获奖队伍如是创意类项目奖金RMB8,000元。
(四)优胜奖6名
获奖队伍如是实体类项目奖金RMB5,000元;
获奖队伍如是创意类项目奖金RMB4,000元。
奖金拟由各主办单位按相同比例负责筹集。
八、其它事宜
本次大赛不收取报名费和参赛费。参赛师生交通费、食宿费自理。
九、联系方式
大赛电话:021-35373660 (王老师)
大赛邮箱:sisu_mba@163.com
上海外国语大学MBA教育中心
广东外语外贸大学MBA教育中心
北京第二外国语学院MTA/MBA教育中心
2019年11月7日